Qu'est-ce que Core ? Cette blockchain qui s'appuie sur Bitcoin pour surmonter le trilemme des blockchains
Core est une blockchain de layer 1 alimentée par Bitcoin et compatible avec la Machine Virtuelle d'Ethereum (EVM). Cette combinaison novatrice vise à tirer parti des avantages de Bitcoin tout en embrassant la flexibilité et l'innovation permises par l'EVM. Découvrez comment Core tente de résoudre le trilemme des blockchains.
Acheter Bitcoin (BTC)
Publicité Bitpanda
Qu'est-ce que Core ?
Le réseau Core, ou Core DAO, a été lancé en janvier 2023 avec pour ambition de tirer partie du meilleur de Bitcoin et d’Ethereum pour créer une nouvelle blockchain de première couche qui serait capable de résoudre le fameux trilemme des blockchains.
Pour cela, le réseau utilise un consensus nommé Satoshi Plus en hommage au créateur de Bitcoin, Satoshi Nakamoto.
Ce mécanisme permet non seulement d'assurer la sécurité et la décentralisation du réseau, mais aussi de faciliter la création et le déploiement d'une variété d'applications décentralisées (DApps).
Logo de Core, stylisé par Cryptoast
L'écosystème de Core DAO connaît une croissance notable depuis son lancement. En avril 2023, Core a lancé un fonds doté de 200 millions de dollars avec Bitget et MEXC. Avec le soutien de partenaires stratégiques, ce fonds vise à dynamiser l'écosystème de Core en finançant le marketing, la recherche et le recrutement.
Cette initiative survient après le lancement réussi du mainnet de Core et le premier airdrop de tokens CORE, qui a attiré plus de 1,5 million de participants. Elle coïncide également avec l'intégration de Core à des protocoles réputés tels que LayerZero ou encore Switchboard, un service d'oracles.
Plus récemment encore, le projet a fait parler de lui avec le lancement du Fonds d'Innovation Africain Core, doté de 5 millions de dollars, pour encourager l'innovation blockchain sur le continent africain.
On peut également noter l'annonce le 3 avril dernier de l'intégration de ZAN comme nœud de validation sur la blockchain Core. ZAN est une entité Web3 associée à Alipay, le géant chinois du paiement en ligne.
Au moment où nous écrivons ces lignes, la blockchain Core regroupe plus de 5 millions d'adresses actives pour plus de 236 millions de transactions on-chain.
Faites fructifier votre capital en 15 minutes par jour grâce aux analyses et stratégies quotidiennes de nos expertsL'écosystème de Core
L’aspect technique de Core
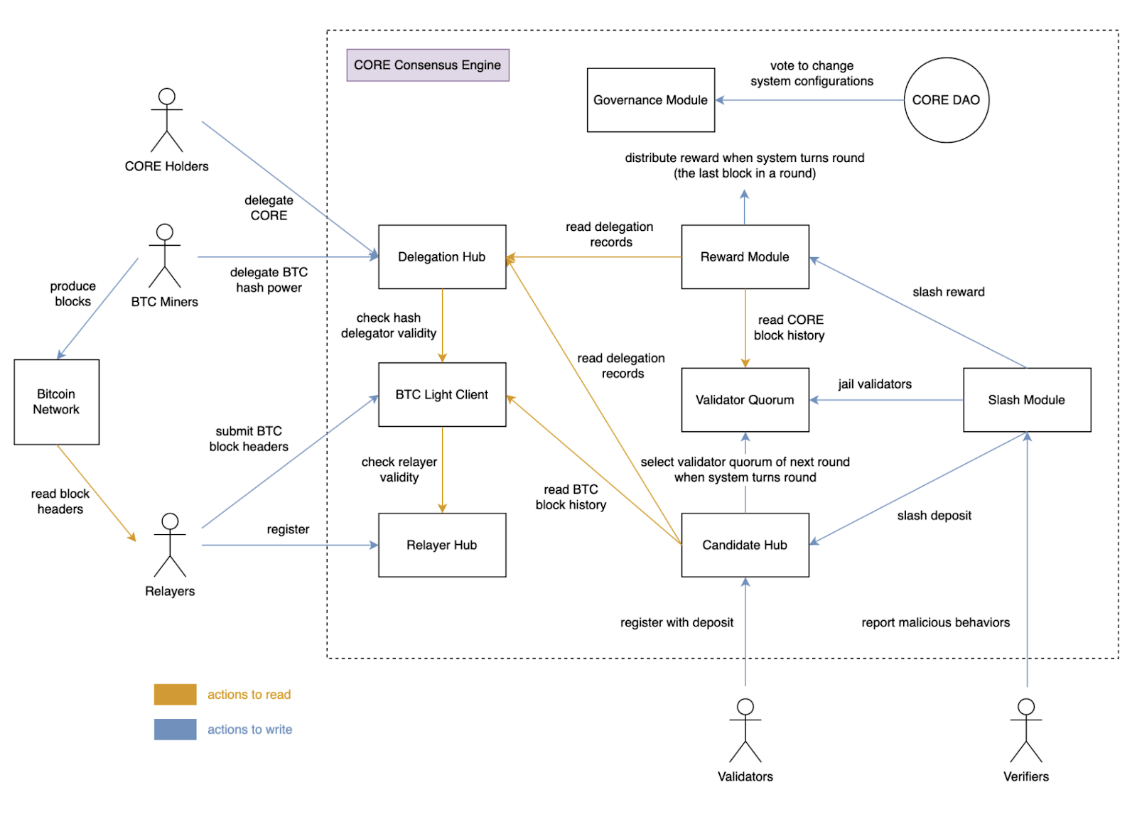
Core est une blockchain de couche 1 qui fonctionne avec le mécanisme de consensus Satoshi Plus. Ce dernier permet de fusionner le Proof of Work (PoW) de Bitcoin et le Proof of Stake (PoS) d'Ethereum.
Voici un schéma détaillé de son fonctionnement :

Avec ce consensus, Core s'attaque au célèbre trilemme de la blockchain en affirmant qu'il est possible de créer un réseau à la fois décentralisé, sécurisé et scalable.
Ce mécanisme confère à Core des caractéristiques clés comme :
- Un alignement avec Bitcoin : Les mineurs de Bitcoin peuvent utiliser leur puissance de calcul non seulement pour miner du Bitcoin, mais aussi pour sécuriser la Core Chain. Pour les inciter à le faire, Core Chain leur offre des récompenses sous forme de tokens CORE. Cela permet à Core Chain de bénéficier de la sécurité de Bitcoin tout en offrant aux mineurs une nouvelle source de revenus sans qu'ils aient besoin de renoncer au minage de BTC ;
- Une haute scalabilité : Grâce au Delegated Proof of Stake (DPoS), Core Chain peut supporter un nombre croissant d'utilisateurs, avec une capacité élevée de transactions par seconde et une faible latence ;
- Une décentralisation élevée : La décentralisation de Core Chain est assurée par le mécanisme de consensus Satoshi Plus, qui fonctionne grâce à une approche à 2 niveaux. D'un côté, les mineurs de Bitcoin participent à la sélection des validateurs en inscrivant leur préférence directement dans les entêtes des blocs qu'ils minent.
De l'autre, les détenteurs de tokens CORE peuvent également influencer le choix des validateurs en déléguant leurs tokens à ceux qu'ils soutiennent via le staking. Cette méthode combine les forces du minage de Bitcoin et du DPoS pour assurer la décentralisation du réseau.
- Une importante sécurité : La sécurité de Core découle de sa décentralisation et d'un modèle spécifiquement conçu pour résister aux actions malveillantes. Ce modèle repose sur des incitations favorisant les comportements bénéfiques pour le réseau et sur des sanctions contre les acteurs néfastes (slashing) ;
- Une certaine interopérabilité : Étant compatible avec l'EVM, la blockchain Core simplifie l'importation de protocoles depuis l'écosystème Ethereum et soutient les échanges avec d'autres blockchains grâce à des mécanismes inter-chaînes.

Dashboard de Core dédié au staking de tokens CORE
Les éléments clés de l'écosystème Core
Au cœur de l'écosystème Core se trouvent plusieurs composants essentiels au fonctionnement du réseau :
- Les validateurs : En principe, n'importe qui peut devenir validateur du réseau Core en s'enregistrant et en déposant suffisamment de tokens CORE. Le rôle d'un validateur est de produire les blocs et de valider les transactions ;
- L'élection des validateurs : le réseau Core Chain fonctionne avec 21 validateurs. Ils sont sélectionnés selon un score de performance recalculé tous les 200 blocs. Ce mécanisme permet d'assurer une qualité et une fiabilité constantes du réseau, en privilégiant les validateurs les plus efficaces ;
- Les mineurs de Bitcoin : Les mineurs de Bitcoin, qui assurent la sécurité du réseau Bitcoin, ont la possibilité de contribuer également à Core en inscrivant des données dans les entêtes de blocs qu'ils minent. Ce processus renforce la sécurité de Core Chain sans exiger des mineurs de Bitcoin de choisir entre sécuriser le réseau Bitcoin ou Core ;
- Les relais : Les nœuds de relais jouent un rôle crucial dans le mécanisme de consensus de Core Chain en permettant l'intégration de la sécurité de Bitcoin. Pour faire simple, ils transmettent les en-têtes de blocs Bitcoin vers Core, pour synchroniser et sécuriser Core Chain avec la puissance de travail déjà déployée sur Bitcoin ;
- Les stakers de tokens CORE : Les détenteurs de tokens CORE peuvent participer à la sécurité du réseau en déléguant leurs tokens à un validateur ;
- Les vérificateurs : Les vérificateurs ont pour mission de surveiller le réseau Core Chain à la recherche de comportements suspects ou malveillants. Cette démarche joue un rôle essentiel dans le maintien de la sécurité du réseau.
Cette structure permet à Core de combiner sécurité, décentralisation et scalabilité afin de résoudre le trilemme de la blockchain.
Concernant le cycle opérationnel du réseau Core, il se décompose de telle sorte :
- Round : Cette étape correspond à la mise à jour quotidienne des validateurs et à la distribution des récompenses. Tous les 200 blocs, les 21 validateurs avec le meilleur score de performance prennent le relai pour les 200 blocs suivants ;
- Époque : Une époque représente un intervalle fixe de 200 slots, soit environ 10 minutes, durant lequel le réseau Core Chain examine le statut de chaque validateur. Cette révision permet d'identifier et d'exclure les validateurs qui ne respectent pas les règles ou qui ont failli à leurs responsabilités afin qu’ils soient remplacés ;
- Slot : Un slot est une fenêtre de temps de 3 secondes au cours de laquelle un validateur est responsable de la production d'un bloc sur le réseau Core Chain.
Quels sont les rôles et les Tokenomics de la crypto CORE ?
Le CORE est le token utilitaire natif de la blockchain Core. Il est utilisé pour le staking (sécurité du réseau) et le paiement des frais de transaction.
Inspiré par le modèle de Bitcoin, l'offre totale de CORE s'élève à 2,1 milliards de tokens, faisant écho aux 21 millions de BTC.
L'émission des tokens CORE est étalée sur 81 ans, une stratégie pensée pour encourager les mineurs de Bitcoin à allouer leur puissance de calcul au réseau Core en quête de nouvelles sources de revenus.
Cette approche prend une importance particulière à l'approche du halving de Bitcoin prévu en 2032, moment où la récompense par bloc miné passera sous le seuil de 1 BTC.
Le réseau Core promet également de brûler un pourcentage des récompenses de bloc et des frais de transaction, à l'instar du modèle d'Ethereum avec l'EIP-1559 pour limiter l'inflation du token.
La répartition de la supply des tokens CORE se présente comme suit :

Comment acheter du CORE ?
En raison de son importante capitalisation, la crypto CORE est disponible sur de nombreuses plateformes. Seulement, à l'heure de l'écriture de ces lignes, seule une plateforme détenant l'enregistrant PSAN délivré par l'AMF permet d'acheter du CORE : Bitpanda.
Diversifiez facilement votre portefeuille avec BitpandaVoici donc les étapes à suivre pour acheter du CORE sur Bitpanda :
- Créez un compte sur Bitpanda (lien affilié) et confirmez votre KYC ;
- Déposez des euros sur Bitpanda avec une paiement en carte bancaire ou par virement ;
- Dès que vos euros sont sur Bitpanda, cliquez sur « Trader » puis sur le bouton « Acheter » ;
- Recherchez le token CORE puis renseignez le montant de votre achat avant de cliquer sur « Aller au récapitulatif » ;
- Si tout correspond à vos attentes, cliquez sur le bouton « Acheter maintenant » pour acheter la crypto de Core DAO ;
- Félicitations ! Vous avez acheté du CORE !
👉 Retrouvez notre avis et guide complet sur Bitpanda
L'équipe derrière le développement de Core
Core est née d'un débat entre 2 amis, l'un fervent adepte d'Ethereum et l'autre de Bitcoin. Ils ont alors décidé de fusionner les meilleurs éléments de chaque blockchain pour en créer une nouvelle qui ne fait aucun compromis sur la sécurité, la décentralisation et la scalabilité. Ces 2 individus sont anonymes et leur identité est gardée secrète.
Bien que la structure de gouvernance de Core ne soit pas officiellement définie, l'équipe qui contribue aujourd'hui à son développement est constituée d'experts en technologie et en finance.
Parmi les figures centrales, on retrouve Brendon Sedo, ayant dès les premiers jours contribué au développement de Core, a précédemment dirigé Joist, une société inscrite au Nasdaq, et est issu de l'Université du Manitoba.
CJ Reim, qui a lui aussi joué un rôle clé dès le commencement de Core, est le co-fondateur et partenaire gérant d'Amity Ventures depuis 2017.

Notre avis sur la blockchain Core et sa crypto
La blockchain Core introduit une méthode innovante pour motiver les mineurs à contribuer à la sécurité de son réseau, en exploitant les ressources de l'écosystème Bitcoin. De ce fait, le mécanisme de consensus de Core se distingue comme une proposition inédite dans l'univers des blockchains.
Il reste à voir si Core parviendra à fusionner efficacement sur le long terme la puissance de calcul de Bitcoin pour la décentralisation et la gouvernance DPoS pour la scalabilité.
La trajectoire de Core et de son token CORE, bien que prometteuse, dépendra de sa capacité à enrichir son écosystème par l'innovation et l'engagement de la communauté.
Quel est votre avis sur Core et sa crypto ?
👉 Découvrez plus de 100 fiches synthétiques sur les cryptomonnaies
La Newsletter crypto n°1 🍞
Recevez un récapitulatif de l'actualité crypto chaque jour par mail 👌
Certains contenus ou liens dans cet article peuvent être de la publicité. Cryptoast a étudié les produits ou services présentés, mais ne saurait être tenu responsable de tout dommage ou perte liés à leur usage. Investir dans les cryptomonnaies comporte des risques. N'investissez que ce que vous êtes prêt à perdre.

Excellent article merci!
Il y a une autre blockchain à surveiller parce qu'ils sont déjà en Mainnet, ont énormément d'expérience (10 ans) et qu'ils sont soutenue par 60% de tous les mineurs de Bitcoin.(merged mining)
Ils ont également résolu le trilemma et sont compatible EVM.
Allez voir Syscoin ou Rollux et vous comprendrez tout!
#CoreDAO ouvre une approche complètement différente et innovatrice dans la crypto sphère. La blockchain Core a démontré son potentiel dès le jour du lancement du réseau principal en offrant le parachutage le plus spectaculaire avec plus d'un million et demie d'adresses réclamant leurs jetons sans le moindre brochement ni congestion sur le réseau.