À quoi ressemblera le futur d'Ethereum (ETH) après The Merge ?
Avec The Merge, la blockchain Ethereum (ETH) signe son passage au Proof of Stake. Mais cette mise à jour n'est qu'une étape dans la roadmap étendue d'Ethereum, et non une fin en soi. Dans cette feuille de route, on retrouve 5 grandes phases, dont fait partie The Merge. Découvrons ensemble les quatre autres épisodes à venir, chargés de forger le futur de la blockchain Ethereum.
Acheter Ethereum (ETH)
Publicité Bitpanda
Le 15 septembre 2022 à 8h42 heure de Paris, Ethereum a entamé sa grande mise à jour avec The Merge. Cette dernière représente le début d’une très longue feuille de route visant à améliorer la seconde blockchain de marché.
Cette roadmap est composée de plusieurs étapes importantes, lesquelles sont détaillées dans cet article, et rapidement résumée ci-dessous :
- The Merge : pose des fondations et l’arrivée du Proof of Stake sur la blockchain Ethereum ;
- The Surge : implémentation du sharding et amélioration de la scalabilité grâce aux rollups ;
- The Verge : arrivée des Verkle Trees conduisant à une meilleure scalabilité et décentralisation ;
- The Purge : optimisation du stockage de l’historique de la blockchain Ethereum ;
- The Splurge : améliorations diverses et mineures telles que l’abstraction de compte ou les preuves à connaissance nulles.
The Merge, la première étape d’une longue roadmap
The Merge comme point de départ
Avec The Merge, Ethereum passait en « Proof of Stake » (PoS), ou preuve d’enjeu en français. Cette méthode de consensus marquait ainsi la fin de la preuve de travail, « Proof of Work » (PoW) sur la blockchain Ethereum. Cette dernière était en effet considérée comme technologiquement moins avancée et comme un gâchis d’énergie dans un monde sous haute tension énergétique.
Avec cette nouvelle méthode de consensus, les créateurs de blocs mettent une caution en Ethers (ETH) en jeu qu’ils sont prêts à perdre en cas de mauvais comportement. Sur un Ethereum à preuve de travail, la seule punition infligée à ce genre d’acteurs était un simple gaspillage d’énergie. Plus important encore, le passage au PoS a permis de réduire la consommation énergétique d’Ethereum de plus de 99,95 %, une étape nécessaire aux yeux des régulateurs internationaux.
Pour finir, le PoS entame également la revalorisation du token Ether. En outre, avec l'arrivée de The Merge, le taux d'émission d'ETH diminuera d'environ 90 % et le taux d'inflation annuel est réduit à 0,49 %, contre 4,13 % auparavant.
Couplée au burn d’une partie des frais de transactions, cela a pour but de rendre le token Ether déflationniste. En réponse au « Sound Money » de Bitcoin (BTC), Ethereum (ETH) entre dans l’ère de l’« Ultra Sound Money ».
Bien plus qu’un simple passage à la preuve d’enjeu, The Merge a posé les fondations pour le futur d’Ethereum. En effet, contrairement à certaines croyances, le PoS n’a pas aidé la scalabilité de la blockchain Ethereum. Ainsi, ni les frais n’ont été réduits, ni le débit des transactions n’a été amélioré. Cependant, pour arriver à ces deux finalités (et bien d’autres), cette transition était bel et bien nécessaire.
? Pour aller plus loin – Qu’est-ce que The Merge ? Tout savoir sur la mise à jour d’Ethereum (ETH)
Un aperçu de l’avenir pour la blockchain Ethereum
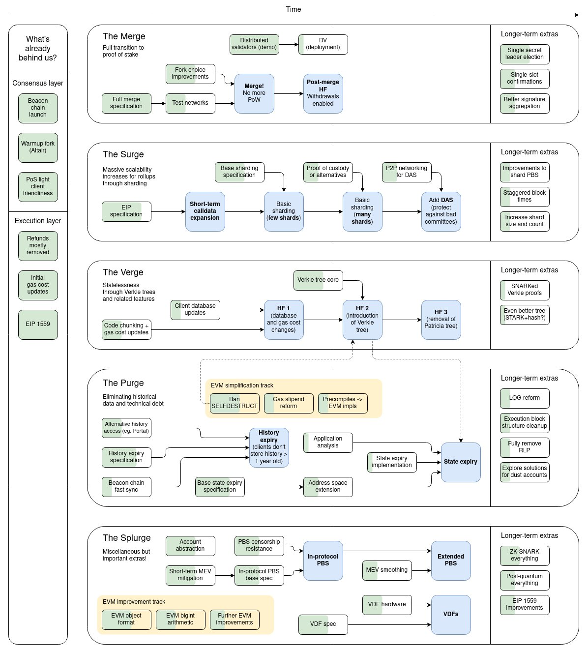
Contrairement à la croyance populaire autour de The Merge aurait pu laisser croire, cette mise à jour est une étape plus qu’une fin en soi. Et pour cause, Vitalik Buterin, co-fondateur d’Ethereum, a publié en décembre 2021 un diagramme qui décompose les prochaines étapes sur la roadmap d’Ethereum. Celui-ci est présenté ci-dessous.

Figure 1 : Roadmap d’Ethereum
Ce graphique démontre entre autres que The Merge ne compte en réalité que pour une étape parmi 5, qui composent la roadmap d’Ethereum sur le long terme. Sur cette roadmap, le temps défile de gauche à droite et le remplissage des blocs indique l’avancement dans chacune des étapes. Ainsi, toutes ces étapes sont réalisées en parallèle, et non de façon séquentielle.
Une nouvelle vision « Rollup-centrée » pour Ethereum
Au fil du temps, la fondation Ethereum et ses développeurs principaux ont peu à peu abandonné l’idée d’une chaîne principale scalable. En effet, il semblerait qu’Ethereum se dirige vers une architecture similaire à celle de Cosmos avec son « Interchain Security ».
On y retrouverait donc une chaîne centrale, concentrant sécurité, données et finalité des transactions. Autour de celle-ci gravitent des layer 2, ou blockchains de seconde couche, bénéficiant de la sécurité du réseau principal. C’est sur celles-ci que seraient exécutées les transactions, dont les données seraient renvoyées sur le layer 1 d’Ethereum.
Par conséquent, le plus important pour la blockchain Ethereum n’est donc pas d’améliorer sa scalabilité, mais de se rendre plus simple et pratique d’utilisation pour toutes les layer 2 qui viendront se brancher sur le réseau central.
? Lisez notre article pour tout savoir sur les blockchains de layer 2
The Surge, l’implémentation du sharding sur Ethereum
Le sharding, un concept de fragmentation horizontale
The Surge est principalement marqué par l’arrivée du sharding sur Ethereum. Ce concept est vieux de plusieurs dizaines d’années et voit le jour pour la première fois en informatique. L’idée étant de segmenter horizontalement une base de données afin de simplifier l’accès à celle-ci.
Pour imager le concept, imaginez une ville qui n’est accessible que par une seule route. Celle-ci risque d’être souvent embouteillée et est donc très peu efficiente. C’est le cas d’Ethereum sans le sharding. Avec cette méthode, on crée de très nombreuses voies, lesquelles déversent des quartiers différents. La charge est ainsi distribuée et le trafic y est plus fluide.

Figure 2 : Exemple de sharding dans une base de données
L’utilisation du sharding sur Ethereum permettra donc à la blockchain d’être divisée en plusieurs segments, appelés shards. Chacun d’entre eux avec leur propre ensemble de nœuds, de validateurs et d’applications. Chacun de ces shards comportera une partie de la blockchain Ethereum et prendra la forme d’une blockchain à part entière, avec des chevauchements pour la sécurité.
En plus du gain de scalabilité, il y aura également un gain de décentralisation. En effet, comme la blockchain Ethereum sera divisée en petites parties, les prérequis pour faire tourner un nœud seront amoindris. Par conséquent, l’accès à ces services sera disponible à plus de monde.
Selon la roadmap d’Ethereum, le nombre de shards sera augmenté au fil du temps. Et ce, pour une raison de sécurité et de contrôle de performance. Reste à savoir comment le sharding doit être implémenté sur Ethereum, car il existe plusieurs options.
? Pour aller plus loin – Le sharding, la solution d’Ethereum pour passer à l’échelle
Plusieurs possibilités de sharding
La définition donnée ci-dessus est la forme la plus classique du sharding : celle où toute la blockchain est divisée en plusieurs chaînes, chacune ayant toutes les fonctionnalités du réseau principal. Cependant, cette forme implique de nombreux problèmes et est en réalité très complexe à implémenter.
Imaginons qu’un bloc dans l’un des shards soit invalidé. Comme les fragments communiquent entre eux, il est possible qu’il soit nécessaire d’arrêter la blockchain tout entière et de retourner à un état antérieur, sain. De plus, une telle solution est extrêmement complexe : il faut créer des systèmes permettant les transactions entre les shards, d’autres assurant que chaque shard soit sur la même page, etc.
C’est pour ces raisons que Vitalik et l’équipe d’Ethereum ont fait le choix d’une solution de sharding beaucoup plus simple, dans laquelle les shards ne supporteront pas l’exécution de transactions ou de smart contracts. Le sharding ne se focalisera que sur l’accessibilité des données.
Ainsi, chaque shard stockera une partie des données de la blockchain Ethereum. Elles seront donc rangées à l’instar d’un explorateur de fichiers sur un ordinateur, d’où le gain de scalabilité quand il est couplé aux layer 2. En effet, il est plus simple pour ces dernières de lire et écrire dans une base de données ordonnée. Tout comme il est plus simple pour un humain de retrouver une information dans un classeur que dans une grande feuille de brouillon.
La dernière fonctionnalité de The Surge est le « Data Availability Sampling » (DAS). Pour faire très simple, c’est une technologie sophistiquée qui permettra aux nœuds de vérifier que toutes les données sur la blockchain existent et soient véridiques sans avoir à télécharger toute la blockchain en elle-même.
Aujourd’hui, avant l’implémentation du DAS, il est nécessaire pour certains nœuds de stocker toute la blockchain afin de vérifier toute la base de donnée, chose qui sera donc amenée à disparaître avec l’arrivée de The Surge.
The Verge, arrivée du concept des « Verkle Trees »
Les « Merkle Trees » et la notion d’« Ethereum State »
Avant de plonger dans le concept des « Verkle Trees », il est important de comprendre les deux aspects technologiques que sont les « Merkle Trees » et l’« Ethereum State ». Ceux-ci sont en effet centraux dans l’architecture d’Ethereum. Il est donc crucial d’en connaître le fonctionnement.
L’Ethereum State, ou « World State », représente l’état de la blockchain à un instant T. Autrement dit, c’est une variable qui contient absolument toutes les informations permettant de définir tout l’inventaire actuel de la blockchain Ethereum.
On y retrouve notamment tous les comptes couplés à leur adresse publique et leurs balances d’ETH et de tokens des différents standards, mais également toutes les applications, accompagnées d’un stockage modifiable et de leur code source immuable.
Cette World State se présente sous la forme d’un arbre gigantesque, appelé « Merkle Patricia Trie », qui, une fois chiffrée, prend la forme d’une racine de Merkle. En d’autres termes, tout l’état de la blockchain Ethereum est conservé dans une très large suite de lettres et de chiffres qui, une fois déchiffrée, prend la forme d’un arbre.

Figure 3 : Visualisation des Merkle Trees
L’idée des « Stateless Clients » et ses avantages
Avec les Merkle Trees, vérifier les transactions d’un bloc N nécessite l’accès à l’état précédent de la blockchain, pour en permettre la mise à jour. Ainsi, si un nœud (et c’est leur objectif) souhaite vérifier tous les prochains blocs, il faut qu’il ait accès à tout l’historique de l’état de la blockchain Ethereum, et ce, pour des raisons de sécurité.
Le problème étant que cette base de données est lourde et ne fait que s’agrandir avec le temps. Cela constitue donc un frein important à la décentralisation, car les prérequis sont relativement élevés. Pour pallier à ce problème, la fondation Ethereum mettra en jeu les « Stateless Clients ».
Ces nouveaux clients (logiciel utilisé pour vérifier les blocs) ne requièrent pas l’entièreté de l’historique des états pour fonctionner, d’où le nom « stateless ». À la place, ils utilisent des preuves dites « Verkle » assurant la validité des informations présentes dans le bloc à valider.
Cela présente de nombreux avantages. En effet, les nouveaux nœuds peuvent s’injecter directement à l’ensemble des validateurs sans avoir à télécharger tout l’historique d’état de la blockchain Ethereum.
Par conséquent, les nœuds des validateurs peuvent être plus légers et donc accessibles à plus de monde, ce qui renforce la sécurité de la blockchain. Dans une interview de janvier 2022, Vitalik émet l’hypothèse qu’un simple téléphone portable serait alors capable de faire tourner un nœud.
Le nouveau concept des « Verkle Trees » et des « Verkle Proofs »
Que sont ces preuves « Verkle » qui permettent, comme par magie, aux blocs d’être vérifiés sans avoir accès aux blocs précédents ? Elles accompagnent chaque bloc et se décomposent en deux parties :
- La première est une liste des parties de l’Ethereum State qui ont été lues, écrites, ou remplacées dans le bloc qu’il faut valider.
- La deuxième est la preuve que ces parties de l’Ethereum State ont été consultées et/ou modifiées correctement.
En réalité, ces preuves ne sont pas nouvelles et auraient pu être implémentées avant sur Ethereum. Cependant, l’architecture en Merkle Tree aurait impliqué des preuves très lourdes, ayant un impact non négligeable sur la performance de la blockchain. Avec la transition vers les Verkle Trees, ces preuves seront beaucoup plus légères.
Les Verkle Trees sont une technologie nouvelle et très complexe utilisant l’engagement vectoriel en remplacement du hachage, rendant le tout plus efficient. Son fonctionnement est trop avancé dans le cadre de cet article. Vous pouvez cependant consulter l’article de la fondation Ethereum si vous désirez en savoir plus.
The Purge, ou comment optimiser l’historique d’Ethereum
Décharger l’historique des nœuds et des validateurs
À l’heure d’écriture de ces lignes, un nœud complet désirant participer au consensus de la blockchain Ethereum est obligé de télécharger tout l’historique du réseau. Cela inclut tous les blocs et par conséquent toutes les transactions depuis la mise en route d’Ethereum. Toutes ces données pèsent très lourd, quelques centaines de giga-octets et cela devrait s’empirer avec le sharding.
Ainsi, à l’image du stockage de l’historique d’état, cette contrainte constitue un frein majeur à l’adoption et à la décentralisation d’Ethereum. Avec The Purge, un concept nommé « history expiry » sera implémenté. Ainsi, les nœuds n’auront plus l’obligation de stocker les blocs vieux de plus d’un an.
Cependant, certaines applications ou rollups exigent un accès à des données plus anciennes. C’est pour cette raison que la responsabilité du stockage de tout ce qui est plus vieux qu’un an sera transférée à des entités externes telles que des protocoles décentralisés. De cette manière, le stockage de larges quantités de données sera confié à des applications spécialisées, rendant le processus plus efficient.
Plusieurs méthodes pour accéder à l’historique
Il existe de nombreuses méthodes, centralisées ou non, qui permettent d’accéder à l’historique de la blockchain. Les plus connues sont expliquées ci-dessous :
- Les applications centralisées telles que Etherscan ou Etherchain. Elles sont très pratiques, mais leur centralisation pose évidemment problème en cas de censure ou d’attaque ;
- Portal Network, une application décentralisée développée par les développeurs d’Ethereum, qui demande à chacun de leurs nœuds de stocker une petite partie aléatoire de l’historique ;
- Les applications décentralisées tierces telles que The Graph, déjà très utilisées à la place des nœuds pour des raisons de vitesse d’exécution.
The Splurge, le fourre-tout de la roadmap Ethereum
The Splurge est en quelque sorte le panier fourre-tout de la feuille de route du nouvel Ethereum. Il contient nombre de petites mises à jour mineures. Parmi elles, on peut en discerner deux, très en vogue dans les nouvelles blockchains.
Le concept d’« Account Abstraction »
Aussi appelée abstraction de compte en français, cette technologie est très récente et est de plus en plus utilisée dans les nouvelles blockchains comme StarkNet. L’idée est simple : tous les comptes sont des smart-contracts. Ainsi, il n’existe plus d’« Externally Owned Account » (EOA), les comptes basiques d’Ethereum.
Ce concept apporte de très nombreux avantages. Ceux-ci concernent pour la plupart des réductions de frictions, aidant à l’adoption des cryptomonnaies. En effet, chaque compte pourrait être customisé à la convenance de l’utilisateur. Les possibilités sont illimitées, allant de la création de plusieurs sous-comptes depuis le même compte principal (courant, épargne, etc.) à l’instauration de limites de dépenses ou encore à la sécurisation des clés privées.
L’utilisation des « Zero Knowledge Proofs »
Avec The Splurge, Vitalik et son équipe souhaitent intégrer les Zero Knowledge (ZK) proofs au maximum. Le but étant que seul le nœud qui crée le bloc ait besoin de faire tourner la machine virtuelle d’Ethereum (EVM). En effet, lui seul est obligé de vérifier les transactions en générant une preuve, qui suffira pour prouver que le bloc est valide.
À l’heure d’écriture de ces lignes, chaque nœud doit exécuter chaque transaction de chaque bloc, et ce, car il n’y a aucune façon de savoir si celui qui crée le bloc est honnête ou non. Chose qui change avec les preuves à connaissance nulle. Encore une fois, la conséquence d’une telle mise à jour est la réduction de la friction et une amélioration de l’efficience générale d’Ethereum.
Conclusion sur l’après The Merge
Vous l’aurez sûrement remarqué, la quasi-totalité de ces mises à jour va dans la même direction : améliorer l’efficience du réseau Ethereum et le rendre plus accessible. Et ce, par l’implémentation de nouvelles technologies, plus efficaces que la pile technologique actuelle.
Cette feuille de route semble très complexe et chargée, et elle l’est. Cependant, il est important de noter que pour Vitalik Buterin, seules les deux premières phases sont absolument nécessaires : The Merge et The Surge. Les trois autres sont plus orientées sur le long terme et offrent des avantages moindres par rapport aux deux premières.
👉 Retrouvez toutes nos formations dédiées à la blockchain Ethereum
Acheter de la crypto sur Binance, l'exchange n°1 dans le mondeSources graphiques : Figures 1 Vitalik Buterin ; Figure 2 : Digital Ocean ; Figure 3 : Coinmonks
La Newsletter crypto n°1 🍞
Recevez un récapitulatif de l'actualité crypto chaque jour par mail 👌
Certains contenus ou liens dans cet article peuvent être de la publicité. Cryptoast a étudié les produits ou services présentés, mais ne saurait être tenu responsable de tout dommage ou perte liés à leur usage. Investir dans les cryptomonnaies comporte des risques. N'investissez que ce que vous êtes prêt à perdre.
