Selon Vitalik Buterin, Ethereum (ETH) pourra atteindre 100 000 transactions par seconde
Lors de sa prise de parole à l’EthCC cette semaine, Vitalik Buterin a exposé sa vision sur le futur d’Ethereum après The Merge, le passage à la preuve d’enjeu (PoS). La célèbre blockchain de smart contracts devra passer par une succession de mises à jour, qui devraient l’amener à une capacité de 100 000 transactions par seconde.
Acheter Ethereum (ETH)
Publicité Bitpanda
Vitalik Buterin précise la roadmap d’Ethereum
Lors de la cinquième édition de la conférence EthCC, qui s’est tenue cette semaine à Paris, Vitalik Buterin, le fondateur d’Ethereum, a pris la parole pour décrire les prochaines étapes de l’évolution du réseau.
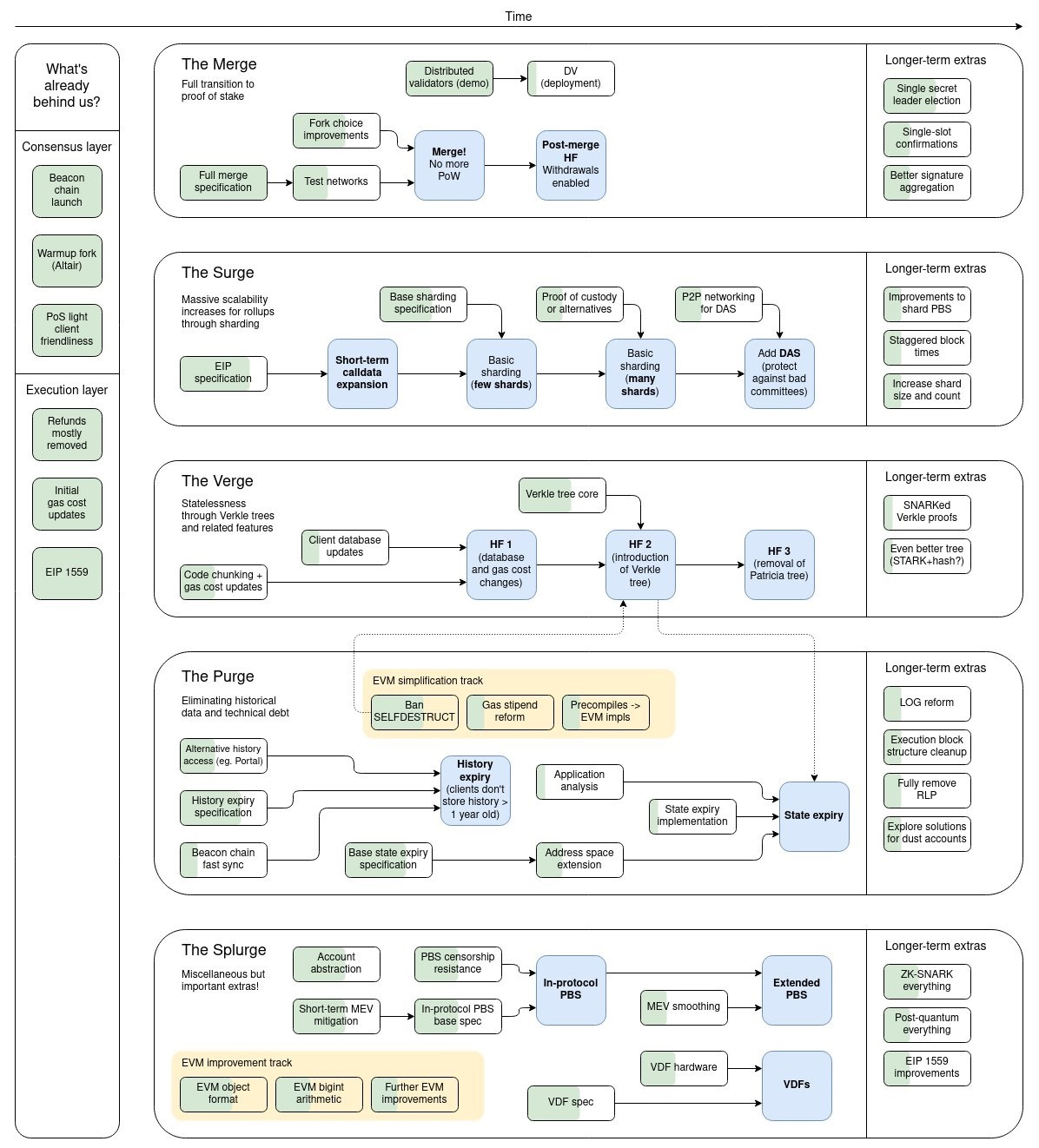
Comme annoncé récemment, le fameux Merge, qui marquera le passage d’un consensus par preuve de travail (PoW) à un consensus de preuve d’enjeu (PoS), doit intervenir le 19 septembre prochain. The Merge doit réduire la consommation énergétique du réseau de 99 %. Mais selon Vitalik Buterin, Ethereum ne sera alors qu’à 55 % de son développement, une fois cette étape réalisée. D’autres grands chantiers, que nous allons détailler, interviendront ensuite :
- The Surge ;
- The Verge ;
- The Purge ;
- The Slurge.

Roadmap de la mise à niveau d’Ethereum
The Surge, qui sera la prochaine grande étape après The Merge, verra la mise en place du sharding. Elle devrait arriver en 2023 et consistera en une fragmentation des opérations du réseau. On pourrait illustrer cela en comparant la mise à jour avec l’arrivée du taylorisme dans l’industrie au début du vingtième siècle.
Ethereum sera divisé en shards (ou fragments), et chacun d’entre eux se verra confier une action spécifique au bon déroulement du consensus. À l’instar d’une chaîne de fabrication dans une usine, ce découpage horizontal permettra d’augmenter considérablement la productivité. Cette productivité est symbolisée ici par le nombre de transactions par seconde.
Ces shards relaieront ensuite leurs informations à la chaîne principale, la Beacon Chain, pour ancrer les blocs dans la blockchain.
? Pour aller plus loin – Découvrez notre tutoriel pour acheter de l’Ether (ETH)
Acheter de la crypto sur Binance, l'exchange n°1 dans le mondeThe Verge, The Purge et The Splurge, trois évènements plus lointains
Sans entrer dans de gros détails techniques, The Verge permettra de réduire la taille des blocs. Dans le même temps, les validateurs auront moins de données à stocker. C’est en fait une optimisation des arbres de Merkle, le concept mathématique permettant de contenir les informations d’un bloc dans un hash cryptographique.
Ces nouvelles fonctions, plus puissantes, sont appelées les « arbres de Verkle ». Avec un moins gros besoin de stockage, il serait alors « plus simple » de devenir validateur, ce qui pourrait améliorer la décentralisation.
Dans la continuité de cette amélioration, The Purge permettra d’épurer la blockchain de toutes ses données excessives. Cela contribuera également à réduire l’espace de stockage nécessaire aux validateurs.
Toutes ces étapes doivent amener à une réduction drastique de la congestion du réseau et ce sont sur ces projections que Vitalik Buterin se base pour prédire un Ethereum à 100 000 transactions par secondes. Enfin, The Splurge consistera en une amélioration continue de toutes les mises à jour précédentes. Cette phase finale permettra par ailleurs de vérifier que la machine tourne parfaitement.
Bien sûr, si The Merge est tout proche, le reste est plus lointain. Toutefois, ce sont des étapes nécessaires à la construction de la formidable révolution technologique que représente Ethereum.
? Dans l’actualité également – EthCC [5] : ce qu’il faut retenir de la 5e édition de l’Ethereum Community Conference
Diversifiez facilement votre portefeuille avec BitpandaSource : Vitalik Buterin, Image : John Phillips via Flickr (CC BY 2.0)
La Newsletter crypto n°1 🍞
Recevez un récapitulatif de l'actualité crypto chaque jour par mail 👌
Certains contenus ou liens dans cet article peuvent être de la publicité. Cryptoast a étudié les produits ou services présentés, mais ne saurait être tenu responsable de tout dommage ou perte liés à leur usage. Investir dans les cryptomonnaies comporte des risques. N'investissez que ce que vous êtes prêt à perdre.
